当前位置:首页 > 默认分类 > 正文内容

2025年3月20日-依云城邦绿化提升工程绿化比价工作公示

root11个月前 (03-21)默认分类804

依云城邦绿化提升工程绿化比价工作

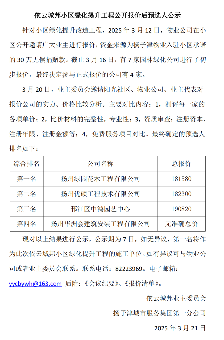
25年3月20日,业委会邀请社区、物业、业主对绿化提升工程的报价进行了评测比价,确定了预选人排名,并于3月21日对会议结果进行了公示。以下是3月20日会议现场视频。

(视频较大,请连接wifi观看,避免浪费手机流量!!)



(无压缩原视频,约12G)

会议结果:

image.png

小区绿化提升工程报价后预选人结果公示.pdf



“2025年3月20日-依云城邦绿化提升工程绿化比价工作公示” 的相关文章

2022年5月15日-针对物业公司一直拖延不落实车位费与公共收益后给业主发的通告

地下车位面临到期续费,双龙物业公司迟迟不落实车位费收费的事情,业委会为保障全体业主利益,发出并张贴公告,公告如下:关于业委会执行收取地下车库车位费的通告依云城邦小区全体业主:本小区地下车位费一直由扬州市双龙大成物业管理有限公司收取160元/个/月,其中70元管理费归物业公司,90元租金归全体业主,双...

2022年6月8日-业委会公布5月份地库收费账目及明细

见附件。附件:依云城邦小区收支汇总表-5月份.pdf...

2022年7月12日-业委会面临换届改选,发函给物业让物业配合交公共收益并提供业主清册

由于7月1日的书面函,双龙物业公司没有做任何回复,业委会决定第2次发函给物业公司。依云城邦小区业委会告知函(第220702号)扬州市双龙大成物业管理有限公司:现业委会面临换届改选,业委会换届改选是小区重要事项,关系到全体业主利益与贵公司后续在本小区的运营,为保证换届工作顺利完成,请贵公司积极配合业委...

2022年7月19日-业委会针对双龙物业公司私自挪用公共收益的声明

双龙物业公司在小区橱窗、大门口张贴了小区2年的公共收益收支情况,见附件,业委会对此不认可,并作出以下声明:业委会针对小区门口及橱窗公布的公共收益情况的声明各位业主:小区橱窗及大门口张贴了依云城邦2020年7月至2022年6月小区公共收益收支情况表,但是没有落款,由此引起很多业主质疑。业委会对此声明:...

2022年8月7日-7月份地库租金账目公布

2022年7月份,地库车位租金总收款63344元,其中微信收款62974元,支付宝收款370元。产生交易费:微信340.34元,支付宝2.22元。明细见附件。附件下载依云城邦小区7月份收支汇总表0807.pdf...

2022年9月7日-业委会就公共收益给物业的整改通知函-给物业第220901号

整改通知函(第220901号)扬州市双龙大成物业管理有限公司:按照物业服务合同约定,贵公司应每6个月公布并结算一次全体业主共有的物业管理用房、公共部位、共用设施设备的经营收支账目,到目前为止,没有按合同约定执行。业委会自2022年6月以来,屡次向贵公司发函催要贵公司入驻本小区以来公共收益未果,贵公司...